電磁投射砲防衛構想

序文

 大量破壊兵器及びその運搬手段たる弾道ミサイルが拡散する中で、電磁投射砲防衛システムは、弾道ミサイル攻撃に対し、我が部部員の生命・財産・PCを守るための純粋に防御的な、かつ、他に代替手段のないっぽい唯一の手段であり、専守防衛の理念に合致するものである。
電磁投射砲防衛システムは、相手方が弾道ペットボトルロケットを発射した後にはじめてこれに応ずるものであり、純粋に防御的なシステムであって、周辺の部や委員会に脅威を与えるものではない。また、このシステムが、周辺の部の弾道ミサイルの開発・配備の縮減に繋がれば、校内の安定にも貢献する。

計画

開発の初期段階として蓄電器を用いない低圧大電流動作のコイルガンを試作、次にこれを高圧コンデンサを用いて駆動し、諸特性を評価、さらにレールガン、プラズマレールガンへと発展させる。

第一次開発

試作コイルガン000号機

諸元

実験結果

試作コイルガン001号機

実験結果

弾丸:10mm鉄球

試作コイルガン010号機

諸元

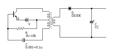
試作高電圧発生装置0型

以下に、回路図を示す。

hv0.PNG

この回路は一種の帰還形発振回路であり、ブロッキング発振回路の一種である。そこそこ簡単に発振するが、効率はかなり悪く、ノイズも非常に激しい。コレクタと電源の+の間に0.1uF程度のコンデンサを入れるとノイズは改善する場合がある(この場合、コレクタ同調型反結合発振回路に近くなる)。

実験結果

弾丸:10mm鉄球

第1次中間報告

000,001,010号機の実験より、高圧駆動のほうが効率が高いことが判明したため、以後は010系(高圧型)の研究を進める。

第二次開発

試作コイルガン011号機(構想のみ)

試作コイルガン012号機(試作予定)

011号機から変更して高圧発生回路にブーストコンバーターを用いる(詳細は後述)。

砲身・コイル軸としては、011号機と変わらず、横隔膜で肺を拡張させることによって管内を減圧することにより、飲料を大気との圧力差で吸い上げて飲用するための管(一般にストローと呼ばれる)を用いる。この管は、食器棚の引き出しの奥から容易に入手できることから広く流通し、手軽な構造材料として有望な素材である。

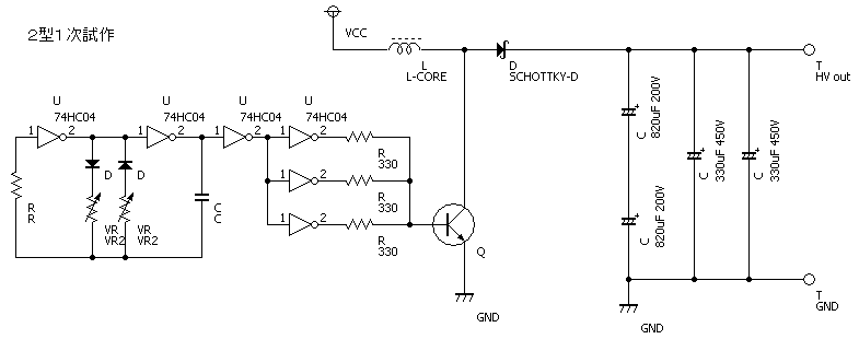
試作高電圧発生装置2型

011号機では、フライバックコンバーターを用いた試作高電圧発生装置1型を開発し、使用する予定だった。しかし、フライバックコンバーターでは出力電圧よりかなり高い電圧(推定600~800V)に耐えうる2次側整流器が必要であるが、そのような整流器の在庫が無かった。
また、フライバックは比較的最近導入した技術であり、安定して運用できるかという点には問題が残る。
よって、計画を変更し、フライバックより技術蓄積のあるブーストコンバーター技術を応用することとした。
ブーストコンバーターでは、整流器は出力電圧に耐えればよい。
また、ブーストコンバーター方式では、大変圧比のときに非常に効率が悪いことが分かっているが、現在持ちうる技術とトランスではフライバック方式でも効率はあまり上がらないと予想でき、かつ、可搬電源での運用は想定していないこと、また、ブースト方式で大変圧比を実現するのに有利な高インダクタンスコイルである蛍光灯用安定器の在庫があったことも、ブースト方式を採用する理由である。
蛍光灯用安定器は直流抵抗がかなり大きく、高効率化、高出力化には不利だが、出力があまり取れないことは逆に安全であるということになる。
以下に、試作高電圧発生装置2型1次試作系の回路図を示す。

hv2-1.GIF

なお、出力平滑コンデンサを330uFのみにした0次試作において、入力5Vで390Vの出力を得ることに成功した。

012号機の問題点

012号機の試作は現在凍結されている。


リニア加速器計画

08/12/16現在、試作コイルガン012号機は未だ試作されていないが、単一のコイルの吸引力による加速では、構造上にも現状の設備的にも限界がある。
そこで、リニアモーター技術を利用した加速装置を試作する。その最初の段階として、リニアモーター駆動の車両を試作する。

リニア車両900型

駆動装置として、地上に磁石(ゴム磁石¥100)、車両に常電導電磁石を搭載した同期型リニアモーターを用いる。車体の重量は、従来の鉄道同様、車輪で支持する。

意見

意見のある者はここに書き込むこと。



トップ   新規 一覧 単語検索 最終更新   ヘルプ   最終更新のRSS